# tiny
**Repository Path**: sohu1979/tiny
## Basic Information
- **Project Name**: tiny
- **Description**: 小巧的java应用微内核框架, 可用于构建小工具项目,web项目,各种大大小小的项目
- **Primary Language**: Java
- **License**: Apache-2.0
- **Default Branch**: master
- **Homepage**: None
- **GVP Project**: No
## Statistics
- **Stars**: 0
- **Forks**: 15
- **Created**: 2022-01-16
- **Last Updated**: 2022-01-16
## Categories & Tags
**Categories**: Uncategorized
**Tags**: None
## README
# 介绍
小巧的java应用微内核框架. 基于 [enet](https://gitee.com/xnat/enet) 事件环型框架结构
目前大部分高级语言都解决了编程内存自动管理的问题(垃圾回收), 但并没有解决cpu资源自动管理的问题。
基本上都是程序员主动创建线程或线程池,这些线程是否被充分利用了,在应用不同的地方创建是否有必要,
太多的线程是否造成竞争性能损耗。毕竟线程再多,而决定并发的是cpu的个数。
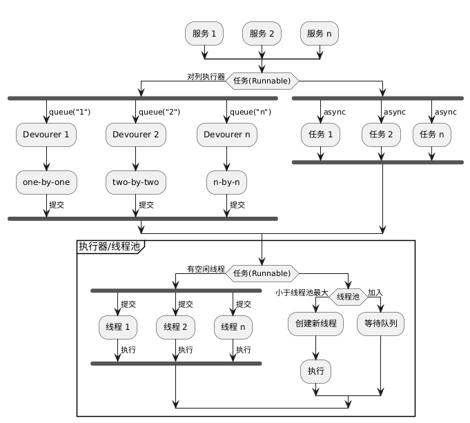
所以需要框架来实现一个万能执行器(线程池):根据应用的忙碌程度自动创建和销毁线程。
这个线程池只有在线程池到达最大个数后, 才需要排对执行(和默认线程池的行为不同);
会catch所有异常, 不会被业务异常给弄死。
程序只通过配置最大最小资源自动适配, 类似现在的数据库连接池。这样既能充分利用线程资源,
也不会造成线程的空转,减小线程过多调度的性能浪费。
> 所以系统性能只由线程池大小属性 sys.exec.corePoolSize=8, sys.exec.maximumPoolSize=16 和 jvm内存参数 -Xmx1024m 控制
上层服务应该只关注怎么组装执行任务,然后提交。如下图:

# 安装教程
```xml
cn.xnatural
tiny
1.1.1
```
# 初始化
```java
// 创建一个应用
final AppContext app = new AppContext();
// 添加服务 server1
app.addSource(new ServerTpl("server1") {
@EL(name = "sys.starting")
void start() {
log.info("{} start", name);
}
});
// 添加自定义服务
app.addSource(new TestService());
// 应用启动(会依次触发系统事件)
app.start();
```
> 基于事件环型微内核框架结构图
>
> > 以AppContext#EP为事件中心的挂载服务结构

## 系统事件: app.start() 后会依次触发 sys.inited, sys.starting, sys.started
+ sys.inited: 应用始化完成(环境配置, 系统线程池, 事件中心)
+ sys.starting: 通知所有服务启动. 一般为ServerTpl
+ sys.started: 应用启动完成
+ sys.stopping: 应用停止事件(kill pid)
## 配置
> 配置文件加载顺序(优先级从低到高):
* classpath: app.properties, classpath: app-[profile].properties
* file: ./app.properties, file: ./app-[profile].properties
* configdir: app.properties, configdir: app-[profile].properties
* 自定义环境属性配置(重写方法): AppContext#customEnv
* System.getProperties()
>+ 系统属性(-Dconfigname): configname 指定配置文件名. 默认: app
>+ 系统属性(-Dprofile): profile 指定启用特定的配置
>+ 系统属性(-Dconfigdir): configdir 指定额外配置文件目录
* 只读取properties文件. 按顺序读取app.properties, app-[profile].properties 两个配置文件
* 配置文件支持简单的 ${} 属性替换
## 添加 [http](https://gitee.com/xnat/http) 服务
```properties
### app.properties
web.hp=:8080
```
```java
app.addSource(new ServerTpl("web") { //添加web服务
HttpServer server;
@EL(name = "sys.starting", async = true)
void start() {
server = new HttpServer(attrs(), exec());
server.buildChain(chain -> {
chain.get("get", hCtx -> {
hCtx.render("xxxxxxxxxxxx");
});
}).start();
}
@EL(name = "sys.stopping")
void stop() {
if (server != null) server.stop();
}
});
```
## 添加 [jpa](https://gitee.com/xnat/jpa) 数据库操作服务
```properties
### app.properties
jpa_local.url=jdbc:mysql://localhost:3306/test?useSSL=false&user=root&password=root&allowPublicKeyRetrieval=true
```
```java
app.addSource(new ServerTpl("jpa_local") { //数据库 jpa_local
Repo repo;
@EL(name = "sys.starting", async = true)
void start() {
repo = new Repo(attrs()).init();
exposeBean(repo); // 把repo暴露给全局, 即可以通过@Inject注入
ep.fire(name + ".started");
}
@EL(name = "sys.stopping", async = true, order = 2f)
void stop() { if (repo != null) repo.close(); }
});
```
## 添加 [sched](https://gitee.com/xnat/jpa) 时间调度服务
```java
app.addSource(new ServerTpl("sched") {
Sched sched;
@EL(name = "sys.starting", async = true)
void start() {
sched = new Sched(attrs(), exec()).init();
exposeBean(sched);
ep.fire(name + ".started");
}
@EL(name = "sched.after")
void after(Duration duration, Runnable fn) {sched.after(duration, fn);}
@EL(name = "sys.stopping", async = true)
void stop() { if (sched != null) sched.stop(); }
});
```
## 动态按需添加服务
```java
@EL(name = "sys.inited")
void sysInited() {
if (!app.attrs("redis").isEmpty()) { //根据配置是否有redis,创建redis客户端工具
app.addSource(new RedisClient())
}
}
```
## 让系统心跳(即:让系统安一定频率触发事件 sys.heartbeat)
> 需要用 [sched](https://gitee.com/xnat/sched) 添加 _sched.after_ 事件监听
```java
@EL(name = "sched.after")
void after(Duration duration, Runnable fn) {sched.after(duration, fn);}
```
> 每隔一段时间触发一次心跳, 1~4分钟(两个配置相加)随机心跳
> + 配置(sys.heartbeat.minInterval) 控制心跳最小时间间隔
> + 配置(sys.heartbeat.randomInterval) 控制心跳最大时间间隔
```java
// 心跳事件监听器
@EL(name = "sys.heartbeat", async = true)
void myHeart() {
System.out.println("咚");
}
```
## 服务基础类: ServerTpl
> 推荐所有被加入到AppContext中的服务都是ServerTpl的子类
```properties
### app.properties
服务名.prop=1
```
```java
app.addSource(new ServerTpl("服务名") {
@EL(name = "sys.starting", async = true)
void start() {
// 初始化服务
}
})
```
### bean注入 @Inject(name = "beanName")
> 注入匹配规则: (已经存在值则不需要再注入)
> > 1. 如果 @Inject name 没配置
> > > 先按 字段类型 和 字段名 匹配, 如无匹配 再按 字段类型 匹配
> > 2. 则按 字段类型 和 @Inject(name = "beanName") beanName 匹配
```java
app.addSource(new ServerTpl() {
@Inject Repo repo; //自动注入
@EL(name = "sys.started", async = true)
void init() {
List