# opsCloud
**Repository Path**: jenkinspull/opsCloud
## Basic Information
- **Project Name**: opsCloud
- **Description**: 运维管理平台(阿里云),自动同步阿里云配置信息,给研发使用的跳板机,批量运维,Zabbix管理等功能
- **Primary Language**: Java
- **License**: Not specified
- **Default Branch**: master
- **Homepage**: None
- **GVP Project**: No
## Statistics
- **Stars**: 0
- **Forks**: 7
- **Created**: 2021-06-30
- **Last Updated**: 2024-11-22
## Categories & Tags
**Categories**: Uncategorized
**Tags**: None
## README
Welcome to the opsCloud wiki!
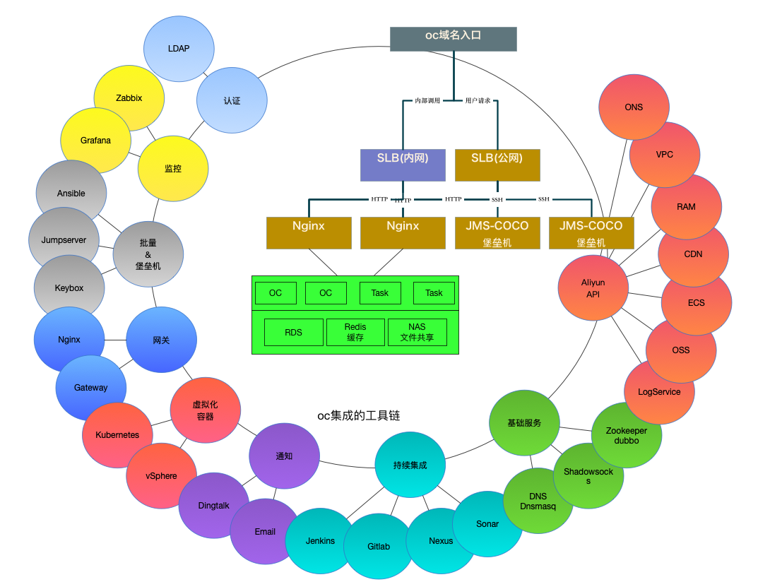
# OpsCloud简介


OpsCloud是云时代的全工具链集成运维平台(DevOps)
开源协议:GNU General Public License v2
### 开发者
* 白衣(liangjian)
### 自动化运维规模/效率
+ ECS/EC2 1700实例
+ 配置文件生成(nginx,ansible) 秒级
+ 阿里云ECS数据同步 分钟级
+ K8S数据同步 分钟级
+ JMS全量同步/校验 分钟级
### 开发版
+ 阿里云SLB管理 (已完成)
+ 阿里云DDoS管理(BGP),支持用户关闭CC防护(PTS压测),1小时后自动开启CC防护 (已完成)
+ 阿里云VPC优化 (已完成)
+ 主流云厂商支持
+ AWS-EC2
+ 腾讯云-CVM
### 最新版本说明 2.0.2
+ LDAP多服务同步数据变更(用于3方只读认证)
+ 持续集成页面优化
+ 修复一些bug
+ DB无变更,支持2.0.1
### 最新版本说明 2.0.1
+ 集中认证LDAP
+ LDAP用户/用户组管理
+ 工作流支持用户自动授权
+ 批量运维
+ Jumpserver
+ 服务器变更自动推送JMS
+ 用户在工作流申请服务器组权限,JMS自动授权(包括创建用户)
+ OC保存公钥自动推送JMS
+ JMS配置页面,在线会话查看
+ 校验数据(离职,下线资产)
+ Ansilbe-Playbook支持
+ 日志弹性清理
+ 从Zabbix获取磁盘使用率
+ 阈值80%自动运行脚本清理磁盘(会传递日期参数)
+ Jenkins持续集成
+ 支持参数化构建,参数配置支持YAML格式,克隆参数配置
+ 支持模版注入静态变量(jacoco插件不支持变量)
+ 校验模版Hash生成版本,按模版生成job,支持从模版更新job(大批量job自动化运维)
+ 支持CI/CD任务分离(仿Bamboo),多批次滚动发布
+ 支持制品上传阿里云OSS并校验(OSSAPI)
+ 支持在运维的约束下由研发自主配置持续集成应用+任务
+ 支持钉钉任务通知
+ 应用权限封装
+ 所有构建任务回调并入库
+ Gitlab管理(API v4)
+ 工作流支持用户自动项目或群组授权
+ webhook支持,系统hook触发同步数据
+ 支持push代码触发持续集成任务
+ 持续集成中可选项目/分支
+ Zabbix管理
+ 大量使用Zabbix-API(4.0),自动创建用户,用户群组,主机,主机群组,action
+ 工作流申请服务器组权限,自动创建用户并建立用户和主机组的精确绑定关系
+ Nginx配置管理优化
+ 自动化配置location,upstream
+ 自动同步配置,并重启服务
+ 阿里云
+ 阿里云RAM子账户管理
+ 阿里云MQ管理(需要购买铂金版,铂金版才支持API)
+ ECS管理
+ 自定义ECS模版
+ OC直接创建ECS,批量续费
+ 日志服务同步主机组
+ Kubernetes
+ 支持多集群扫描服务
+ 其他
+ 支持配置文件加密
+ 支持Markdown格式帮助
### 功能预览































### 开发环境
+ MacOS10.13.5
+ JRE1.8.0_144(Java8)
+ Gradle3.1
+ IntelliJ IDEA
### 服务器部署环境
* Centos6/7(2vCPU/内存4G)
* JDK1.8
* Tomcat8.0.36
* Mysql5.6(兼容阿里云RDS)
* Redis3.0.3
* LDAP(最新版本apacheDS http://directory.apache.org)
* Ansible2.4
### 安装资源下载
+ Tomcat8.0.36
+ apache-tomcat-8.0.36.zip
+ version 2.0.1
+ 安装包(war):opscloud-2.0.1-SNAPSHOT.war
+ 数据库文件:opscloud.sql
### 构建(编译打包)
```
# 可选参数(指定jdk位置,适用多版本安装) -Dorg.gradle.java.home=/usr/java/jdk1.8.0_51
# 可选参数(刷新gradle依赖缓存,避免依赖包同版本号更新导致编译失败) -refresh-dependencies
$ gradle clean war -DpkgName=opscloud -Denv=online -Dorg.gradle.daemon=false
```
### 安装步骤1 数据库
```
# 安装 Mysql5.6 或使用AliyunRDS
# 建库
create database opscloud character set utf8 collate utf8_bin;
grant all PRIVILEGES on opscloud.* to opscloud@'%' identified by 'opscloud';
# 导入db
# 此sql从阿里云RDS导出,若提示错误可忽略,或删除错误指定行
$ mysql -f -uopscloud -popscloud opscloud < ./opscloud.sql
# Mysql5.7 兼容性问题
已知问题1:如安装的是mysql5.7+,需要关闭mysql的"ONLY_FULL_GROUP_BY"
# 查询
select @@global.sql_mode
# 修改
set @@global.sql_mode=‘STRICT_TRANS_TABLES,NO_ZERO_IN_DATE,NO_ZERO_DATE,ERROR_FOR_DIVISION_BY_ZERO,NO_AUTO_CREATE_USER,NO_ENGINE_SUBSTITUTION’;
```
### 安装步骤2 Redis
```
# 安装Redis3 或使用阿里云Redis
$ wget http://download.redis.io/releases/redis-3.2.11.tar.gz
$ tar -xzvf redis-3.2.11.tar.gz
$ cd redis-3.2.11
$ make && make install
```
### 安装步骤3 Java(JDK8)
* 安装JDK8
下载地址 http://www.oracle.com/technetwork/java/javase/downloads/jdk8-downloads-2133151.html
CentOS可直接下载rpm包安装
* 在/etc/profile中添加
```
# JAVA 请修改为安装的版本目录
JAVA_HOME=/usr/local/jdk/jdk1.8.0_91
PATH=$PATH:$JAVA_HOME/bin:/usr/bin:/usr/sbin:/bin:/sbin:/usr/X11R6/bin
CLASSPATH=.:$JAVA_HOME/lib/tools.jar:$JAVA_HOME/lib/dt.jar
export JAVA_HOME
export PATH
export CLASSPATH
# JAVA
```
### 安装步骤4 LDAP(apacheDS)
* 官网 http://directory.apache.org/apacheds/download/download-linux-bin.html
* 下载安装包
wget http://mirrors.tuna.tsinghua.edu.cn/apache//directory/apacheds/dist/2.0.0-M24/apacheds-2.0.0-M24-64bit.bin
```
$ chmod +x apacheds-2.0.0-M24-64bit.bin && ./apacheds-2.0.0-M24-64bit.bin
Do you agree to the above license terms? [yes or no]
yes
Unpacking the installer...
Extracting the installer...
Where do you want to install ApacheDS? [Default: /opt/apacheds-2.0.0-M24]
Where do you want to install ApacheDS instances? [Default: /var/lib/apacheds-2.0.0-M24]
What name do you want for the default instance? [Default: default]
Where do you want to install the startup script? [Default: /etc/init.d]
Which user do you want to run the server with (if not already existing, the specified user will be created)? [Default: apacheds]
Which group do you want to run the server with (if not already existing, the specified group will be created)? [Default: apacheds]
Installing...
id: apacheds: No such user
Done.
ApacheDS has been installed successfully.
```
# 启动服务
```
$ /etc/init.d/apacheds-2.0.0-M24-default start
Starting ApacheDS - default...
```
> 如果只使用admin账户可以不安装apacheDS,其他账户都会存储在LDAP中,cn=liangjian,ou=users,ou=system
ApacheDS配置指南
### TOMCAT 版本问题
推荐使用Tomcat 8.0.36(更高版本会导致权限校验接口访问400错误)
### 安装步骤5 部署
假如Tomcat安装路径为 /usr/local/tomcat
1. 删除/usr/local/tomcat/webapps/ 所有文件和目录
2. 解压opscloud.war,并将解压文件复制到/usr/local/tomcat/webapps/ROOT/
注意:不要带项目路径opscloud
3. 修改opscloud配置文件/usr/local/tomcat/webapps/ROOT/WEB-INF/classes/server.properties
4. 启动Tomcat:/usr/local/tomcat/bin/startup.sh (关闭/usr/local/tomcat/bin/shutdown.sh)
* 修改相关配置内容
+ 配置文件路径 war包解压路径/WEB-INF/classes/server.properties.example
+ 修改配置后将文件改名为server.properties
* 启动Tomcat 首次登录使用admin/opscloud
* 如果启用了Nginx反向代理Tomcat(opscloud),需要配置nginx支持websocket(KeyBox)
```
server {
listen 443;
server_name opscloud.com;
ssl on;
ssl_certificate /usr/local/nginx/conf/ssl_key/opscloud.com.crt;
ssl_certificate_key /usr/local/nginx/conf/ssl_key/opscloud.com.key;
ssl_session_timeout 5m;
ssl_protocols SSLv2 SSLv3 TLSv1;
ssl_ciphers ALL:!ADH:!EXPORT56:RC4+RSA:+HIGH:+MEDIUM:+LOW:+SSLv2:+EXP;
ssl_prefer_server_ciphers on;
location = /favicon.ico {
root /data/www/ROOT/static ;
}
location ~ ^/(css|fonts|img|js|l10n|tpl|vendor)/ {
root /data/www/ROOT/opscloud;
expires 2m;
}
# ====keybox/getway独立部署启用此配置======
location ~ ^/keybox/ws {
proxy_set_header Host $host;
proxy_set_header X-Forwarded-For $remote_addr;
proxy_pass http://upstream.getway.java;
proxy_http_version 1.1;
proxy_set_header Upgrade $http_upgrade;
proxy_set_header Connection "Upgrade";
# 限制访问,不做限制请删除
allow 192.168.0.0/24;
deny all;
}
# =====keybox/getway独立部署启用此配置=====
location / {
proxy_set_header Host $host;
proxy_set_header X-Forwarded-For $remote_addr;
proxy_pass http://127.0.0.1:8080;
proxy_http_version 1.1;
proxy_set_header Upgrade $http_upgrade;
proxy_set_header Connection "Upgrade";
keepalive_timeout 180; # 连接超时时间,1分钟,具体时间可以根据请求(例如后台导入)需要的时间来设置
proxy_connect_timeout 180; # 1分钟
proxy_read_timeout 180; # 1分钟
# 限制访问,不做限制请删除
allow 192.168.0.0/24;
deny all;
}
access_log /data/www/logs/opscloud/access.log access;
}
```
### 安装步骤6 Ansible
* 安装
```
$ yum install epel-release -y
$ yum install ansible –y
```
* 配置
```
# 查看配置文件路径 (/etc/ansible/ansible.cfg)
$ ansible --version
ansible 2.5.3
config file = /etc/ansible/ansible.cfg
configured module search path = [u'/root/.ansible/plugins/modules', u'/usr/share/ansible/plugins/modules']
ansible python module location = /usr/lib/python2.6/site-packages/ansible
executable location = /usr/bin/ansible
python version = 2.6.6 (r266:84292, Aug 18 2016, 15:13:37) [GCC 4.4.7 20120313 (Red Hat 4.4.7-17)]
```
参考配置文件
```
# config file for ansible -- http://ansible.com/
# ==============================================
# nearly all parameters can be overridden in ansible-playbook
# or with command line flags. ansible will read ANSIBLE_CONFIG,
# ansible.cfg in the current working directory, .ansible.cfg in
# the home directory or /etc/ansible/ansible.cfg, whichever it
# finds first
[defaults]
# some basic default values...
inventory = /etc/ansible/hosts
#library = /usr/share/my_modules/
remote_tmp = /tmp/.ansible/tmp
pattern = *
forks = 5
poll_interval = 15
sudo_user = root
local_tmp = /tmp/.ansible/tmp
#ask_sudo_pass = True
#ask_pass = True
transport = smart
#remote_port = 22
module_lang = C
gathering = implicit
# uncomment this to disable SSH key host checking
host_key_checking = False
# change this for alternative sudo implementations
#sudo_exe = sudo
deprecation_warnings=False
# SSH timeout
timeout = 10
remote_user = manage
#remote_user = xqadmin
private_key_file = ~/.ssh/id_rsa
ansible_managed = Ansible managed: {file} modified on %Y-%m-%d %H:%M:%S by {uid} on {host}
#action_plugins = /usr/share/ansible_plugins/action_plugins
#callback_plugins = /usr/share/ansible_plugins/callback_plugins
#connection_plugins = /usr/share/ansible_plugins/connection_plugins
#lookup_plugins = /usr/share/ansible_plugins/lookup_plugins
#vars_plugins = /usr/share/ansible_plugins/vars_plugins
#filter_plugins = /usr/share/ansible_plugins/filter_plugins
fact_caching = memory
log_path = /data/www/logs/ansible/ansible.log
[privilege_escalation]
[paramiko_connection]
[ssh_connection]
ssh_args = ""
scp_if_ssh = True
[accelerate]
accelerate_port = 5099
accelerate_timeout = 30
accelerate_connect_timeout = 5.0
# The daemon timeout is measured in minutes. This time is measured
# from the last activity to the accelerate daemon.
accelerate_daemon_timeout = 30
# If set to yes, accelerate_multi_key will allow multiple
# private keys to be uploaded to it, though each user must
# have access to the system via SSH to add a new key. The default
# is "no".
accelerate_multi_key = yes
[selinux]
```